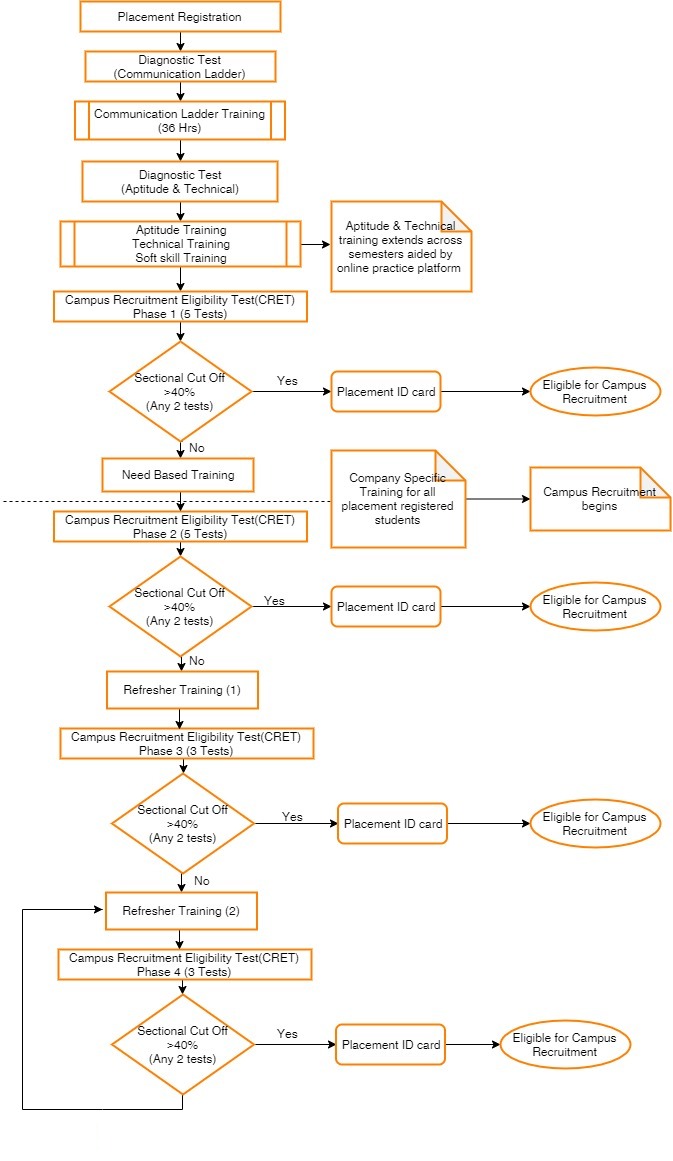
Training Process

Placement Process
Placement Guidelines
-
B.E/B.Tech 7th Semester & M.E/ M.Tech 3rd Semester students are eligible for Campus placement.
-
Training attendance should be 90%.
-
Placement registration is mandatory and unregistered students shall be considered as not interested.
-
Students will be informed about all campus drives through group emails & class circulars.
-
Students need to confirm their participation in a recruitment drive through the online portal.
-
Selected participants need to submit a copy of their offer letter to Placement department.
Different categories of job offers and the order of taking up multiple offers:
Level 1 - Super Dream Companies***
Level 2 - Dream Companies**
Level 3 - Core companies*/ Product Companies*
Level 4 - IT Services companies$ / Startups$
Level 5 - Non-Tech companies#
-
The student getting selected in Level-5 will further be allowed for Level-1 to Level-4 and not allowed for anymore Level-5 companies.
-
The student getting selected in Level-4 will further be allowed for Level-1 to Level-3 and not allowed for anymore Levl-4 and Level-5 companies.
-
The student getting selected in Level-3 will further be allowed for Level-1 and Level-2 and not allowed for anymore Level-3 to Level-5 companies.
-
The student getting selected in Level-2 will further be allowed for Level-1 companies and not allowed for anymore Level-2 to Level-5 companies.
-
The student getting selected in Level-1 will further be allowed for any other company offering 3 LPA additional than the present offer that he/she holds.
